After a decade of explosive growth in the crypto industry, global capital, regulators, and institutions are shifting focus away from cycle-driven narratives such as GameFi, DeFi, and Meme tokens—back toward blockchain’s original mission: becoming the global infrastructure for value transfer. The next phase of real growth in blockchain will not come from token prices, but from real-world financial use cases such as cross-border payments, RWA settlement, on-chain custody, and compliant issuance of digital assets.
However, as traditional finance begins moving on-chain, an unexpected reality has emerged: most leading blockchains were never designed for financial systems. Their ledger models, execution mechanisms, node architecture, and compliance semantics are fundamentally misaligned with the operational requirements of global payment and settlement networks.
This is where MOVA presents a fundamentally different approach. But to understand its significance, MOVA must be examined alongside its closest blockchain peers in a structural comparison.
This analysis places MOVA alongside four major blockchain categories:
- Ethereum — the most decentralized and secure smart contract platform
- Solana — the high-throughput performance-oriented execution chain
- Aptos / Sui — the Move VM-based parallel execution architecture
- Avalanche — the multi-subnet composable blockchain system
By comparing MOVA across system architecture, network topology, finality models, node roles, compliance infrastructure, and RWA readiness, a decisive conclusion emerges:
MOVA is not competing with other public chains—it is filling a gap that has never existed before: the global settlement chain.
Divergent Design Philosophies: MOVA Is Not Built for the Same Purpose as Other Blockchains
The difference between MOVA and other blockchains begins at first principles—their original design intent.
- Ethereum was built as a general-purpose compute engine.
- Solana pushed for maximum runtime performance.
- Aptos and Sui aimed to solve execution-layer concurrency.
- Avalanche attempted to create a multi-chain ecosystem of isolated networks.
MOVA, from its inception, rejected all of these paths.
- It was not designed as a computing platform.
- It was not optimized as an execution engine.
- It was not created as a modular chain factory.
MOVA was built specifically to become a global payment and settlement network.
This single design choice impacts everything: ledger architecture, node structure, compliance logic, and data semantics.
Ethereum’s global state machine ensures expressiveness—but forces linear execution.
Solana improves throughput using optimistic concurrency but still relies on leader-based blocks.
Aptos and Sui manage object-level parallelism but cannot represent institutional roles like custody, audit, and regulatory control.
Avalanche’s subnets isolate networks, but do not form a unified global ledger.
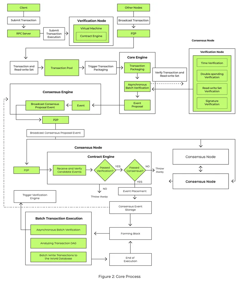
MOVA’s DAG-driven event ledger is not built for general computation, but for payment concurrency at scale.
Its role-based nodes are designed for financial responsibility separation, not for decentralized experimentation.
MOVA is the only blockchain architected for financial settlement first—compliance is not a patch, it is native to the protocol.

Ledger Architecture: DAG vs Blockchains
Ethereum — Linear Global State
Ethereum operates on a single chain with state transitions executed sequentially. While consistent, this structure makes real-time settlement at payment scale mathematically impossible.
Solana — Parallel Execution, Still Block-Based
Although Solana executes transactions in parallel, finality is still block-driven. Performance is achieved through engineering—but the paradigm remains block-based.
Aptos / Sui — Object Parallelism, Serial Confirmation
Move-based execution improves concurrency, but confirmation still requires sequential ordering. The block model remains intact.
Avalanche — Parallel Networks Without a Global Ledger
Subnets isolate chains but do not build a shared global financial ledger.
MOVA — Event-Driven Asynchronous DAG Ledger
MOVA replaces blocks with events. Transactions attach directly to the DAG, and finality is derived from network visibility—not block creation.
This makes concurrency structural rather than forced, confirmation probabilistic by propagation, and settlement continuous.
MOVA is built as a payment ledger, not a smart contract chain.

Networking: Predictable Routing vs Random Gossip
Mainstream blockchains depend on random gossip networking. Message propagation is probabilistic, variable, and uncontrollable in latency—unacceptable for financial systems.
MOVA uses structured Hypercube Routing with mathematically bounded propagation latency. Network complexity grows logarithmically, not randomly.
Finance requires predictability—not luck.
Node Architecture: Why MOVA Mirrors Financial Institutions
In most blockchains, nodes are homogeneous. Each node does everything.
MOVA adopts deliberate financial role separation:
- Gateway nodes for system integration
- Verification nodes for execution and state validation
- Consensus nodes for ledger finalization
- Sync nodes for audit and data retention
- Storage nodes for regulatory archiving
- Light nodes for endpoint verification and payment devices
This mirrors real-world finance—not crypto abstractions.
No mainstream blockchain uses this model.
State Structure: Verkle Tree vs Merkle Tree
- Ethereum is migrating to Verkle—slowly.
- Solana, Aptos, Sui, and Avalanche still use Merkle structures.
Merkle-based verification is expensive, heavy, and unsuitable for institutional auditing.
MOVA uses Verkle Trees by default, enabling:
- Lightweight proofs
- Auditor verification without full nodes
- Fast regulatory queries
- State consistency with minimal bandwidth
For RWA and compliance, this is non-negotiable.
RWA Capability: Native vs Retrofitted Compliance
- Ethereum requires Layer 2 patches.
- Solana lacks financial compliance semantics.
- Aptos and Sui lack regulatory design.
- Avalanche isolates compliance inside subnets.
MOVA embeds regulatory infrastructure at the protocol level:
- Multi-asset modeling
- Compliance tags
- KYC/AML interfaces
- Invoice NFTs
- Cross-border verifiability
- Regulatory read-only nodes
- Document attestation on-chain
MOVA is a financial ledger first—not a DeFi sandbox.
Performance Philosophy: Reliability Over Throughput Theater
- Solana, Aptos, and Sui chase laboratory TPS metrics.
- MOVA optimizes for real-world stability and predictable latency at global scale.
- Financial systems do not care about peak TPS.
- They demand uptime.
Token Economics: Clearing Network, Not Mining Platform
- Ethereum and Solana reward block producers.
- Aptos and Sui reward performance.
- Avalanche monetizes subnets.
MOVA’s economy is built around financial infrastructure:
- Revenue from ledger maintenance
- Security through staking
- Supply engineering for settlement reliability
- Token as write-access and security instrument
MOVA is not a miner economy—it is a clearing economy.
Final Conclusion: MOVA Is Not “Another Chain”
- Ethereum aims to be a world computer.
- Solana is an extreme performance machine.
- Aptos and Sui optimize parallel execution.
- Avalanche builds multi-chain ecosystems.
MOVA is building:
- The next-generation SWIFT
- The next global clearing network
- The future of cross-border payments
- The ledger of tokenized real-world assets
MOVA does not compete in the public chain race.
It fills a void.
About Mova
Mova is a next-generation blockchain engineered for high performance, institutional-grade trust, and a versatile modular architecture — setting the new standard for compliant and scalable Web3 infrastructure.
X:https://x.com/MovaChain
Telegram:https://t.me/MovaChain
Website:http://www.movachain.com/
Disclaimer: TheNewsCrypto does not endorse any content on this page. The content depicted in this Press Release does not represent any investment advice. TheNewsCrypto recommends our readers to make decisions based on their own research. TheNewsCrypto is not accountable for any damage or loss related to content, products, or services stated in this Press Release.

